PREGcare

20 weeks

School related project | Individual Thesis Project

”How might we help pregnant couples during their pregnancy to avoid tears during childbirth?”

This was my Thesis project called PREGcare done during my masters at the Advanced Product Design program at Umeå Institute of Design. It was done in collaboration with Norrlands Universitetsjukhus that is a part of Region Västerbotten, a danish midwife network called GynZone and a small Swedish doula network called Föda Lugnt.

With this thesis, I have been looking at opportunities for improvement of childbirth in Scandinavia with a focus on prevention of perineal tears and levator injuries during labor. I have aimed to help couples during their pregnancy by giving them a more active role to avoid tears during childbirth. I have strived to help pregnant mothers to improve their well-being as well as improve cooperation between pregnant couples for them to have a better birthing experience. My goal has been to develop a concept that could improve today’s situation and that in theory could be implemented today in Scandinavia. Another goal was to create a discursive design topic, to question childbirth as it is today and show a new vision for how it could look like in the future. I wanted to show the importance of quality of life and that childbirth both could and should be questioned and looked into more to improve it.

 
environment_shot_new_edited.png
products_in_box_new.49_edited.jpg

Background

Tears related to childbirth | When we talk about tears related to childbirth there are two different categories, firstly there are outer tears that are also referred to as vaginal or perineal tears within the category of sphincter injuries. These tears are divided into four degrees and 80% out of all women giving birth will get them, most commonly is go get a tear from degree one-two. It is the tears of degree three-four, also known as a sphincter rupture that is seen as severe for the woman giving birth, and around 6 % out of all women giving birth will receive these. Some common causes for these tears are being a first-time mother, being overweight, being stressed, or having medical interference such as an epidural or labor done with a suction clock. The outcome of this can be both physical or mental, like fecal incontinence, pain while peeing, pain during sex, constipation, vaginal prolapse, and infected wounds, depression, psychosexual issues, delayed ”bonding” with the baby, and PTSD.

Secondly, there are inner muscle tears that are known as levator injuries. Very little is known about these tears since not much research has been done within the area and they can not be treated or healed. It was as recent as at the end of 2019 that levator injuries got an official diagnosis code within the Swedish healthcare system. It is estimated that about 10% out of all women in Sweden giving birth will get a levator injury. Some of the common causes for these tears are bad baby positioning, a stressed mother, and a tense body and uterus. If the uterus is too tense the baby will turn into a bad position because there is no room for it to lay correctly. The outcome of these tears is similar to the ones for getting a sphincter rupture. These women will experience loose perineum that causes a lot of pain, making them unable to do normal everyday things, like exercise or taking a walk.


Delimitations

Project delimitations

process

 
Slides_for_website.png

Research |  As a starting point of my research I put together an online questionnaire to gain quantitative information. For this questionnaire, I received 77 answers. 

As for the interviews I conducted 18 interviews in total, engaging with 9 mothers, 3 partners, 2 midwives, 3 doulas, and 1 midwife-doula. I conducted these interviews in Stockholm, Skellefteå, Umeå, as well as some remotely due to Covid-19. The interviews with the mothers and partners were done in their home environment since I wanted them to feel more safe and open to talk about this private and sensitive subject. During these interviews, I used a method called journey mapping, meaning that the mother or partner was able to share their birthing, while I simultaneously would draw a timeline with important key moments. At the end of each session, I asked the mother and partner to recap their journey while I filmed it to make a so-called one-shot video.

Besides this, I did observations at three different places. the first place I went to was the Umeå birth center. During this meeting, I got to meet a labor midwife who was specialized in childbirth and labor. During this visit, I got to observe and hear more about the labor in detail as well as receiving information on different training methods and tools for midwives. 

The second place I went to was also located in Umeå and it was called Vårdvetarhuset. During this meeting, I got to meet a woman who had been working as a clinical midwife for 20 years. She had been working at the gynecological ward working with abortion, as a labor midwife for home births and hospital births as well as working as a prenatal pregnancy check-up midwife for 7 years. After this, she had moved on to work as a teacher for midwife education for 10 years. Besides teaching, she was also researching with a focus on the development of pregnancy and childbirth. She showed me some of the midwifery methods, like perineal support as well as modular training dolls.

Lastly, I went to a Profylax Course in Umeå, which focuses on couple training and preparation of the birth. The course was held by a midwife-doula. We received in-depth information about the vulva, pelvic floor, and female pregnant body and did body exercises together as a group, focusing on relaxation, breathing, and voice.

 
Slides_for_website4.png

Ideation | As a kick-off for the ideation phase our class held a How might we-session together. Each person got 20 minutes for their session to organize it however they wanted to get input and feedback from the rest of the class. I used my time slot more as a try out session, for me to prepare my upcoming co-creation ideation workshop which I had planned to have together with some specialists within my project area.

As for the ideation co-creation workshop, it was divided into three parts, starting with a shorter introduction task. For this task I had drawn an empty journey map, containing the three trimesters of pregnancy, the three phases of birth, and the recovery phase. We mainly focused on the two first ones due to the proactive focus of my project. My participants were told to map out problems which they would know to commonly occur as well as opportunities and space for improvement. During the second part of the session, I showed the participants three different draft ideas which were each paired with a persona. The task was to build on these ideas together as a team as well as pointing out possible problems that could occur as well as room for improvement. The end of the session was devoted to the midwifedoula who had brought her midwife bag for homebirths. She showed us what items she is bringing with her, explaining what each item does. An interesting aspect was that the only medical pain relief that she brings with her is something called ”sterila kvaddlar”, which is syringes with sterile water that is inserted into the skin. This method is a sort of medical intervention but it is labeled as a natural and non-pharmacological kind of pain relief. It was interesting to see and hear about how homebirths works compared to the ones at the hospital. It relies much more on the female body and the natural hormones kicking in, helping the childbirth to proceed as it should as well as providing pain relief and focus.


"It is very important that the natural hormone system kicks in for a successful birth. Oxytocin starts the labor and endorphins works as a natural pain relief"

"The hormone system is extremely sensitive and may stop at the slightest change"


  • Maria Bengtsson Lenn. Doula, Journalist and Author.

 

"Intimacy and the hormones that gets released as a result of it are highly relevant for the birthing process. Intimacy can lead to a better birthing experience and outcome"

"It can be useful to practice before birth. birthing positions for example, but also BY practicing to follow and listen to the body, as this is not something that comes naturally for every woman "

  • Susannah Rickman. Doula and Osteopath.

 

"It is important to prepere for birth together with your support person. Knowing how to brethe, use your voice in the right way and how to relax is of big importance"

  • Cia Sandström. Midwife-Doula and Founder of the company Birth in Harmony.

 

"In many cultures we have been told as women to be quite or shut up, which have led to women being affraid to make noise during birth even though this is a good thing"

"I work with something called pussy gazing, which aims to look at and touch your vulva to reconnect with your own body, to become less tense, to avoid less tears during childbirth "

  • Maria Andrea Garcia. Part-time Doula.

 

"A disconnected brain and vulva may lead to tears and complications during childbirth. it is due to fear, stress and not knowing your own body"

  • Gry Senderowitz. Midwife, Prostatic engineer, Neurologist, Biochemist, Sexual health specialist, Author.


Problem areas


Goals and wishes


User & Stakeholder map

User & stakeholder map

PREGcare kit mood board

PREGcare kit mood board

PREGCARE KIT Ideation

Post-it ideation session
Slides_for_website18.png
Slides_for_website20.png

Concept sketching & prototyping | I did some quick sketching and prototyping to try out my first ideas, exploring different shapes, sizes, functions, interactions, and details. Due to Covid-19, my choice of materials and methods was very limited, therefore I went with lo-fi prototyping using plastilina clay. 

As for the expression wanted the profylax products to be comforting while doing breathing and voice exercises. Since this product may also be used for guidance during childbirth itself, I wanted it to be sturdy and have the resemblance of a stress ball. As for the physical body care products, I wanted a soft and kind feel to it. It should be ergonomic, minimalistic, and non-intimidating. The belly care product had to be extra soft due to the sensitivity of a pregnant belly, therefore I explored some soft tactile textures and brush patterns. The looks of the products were highly driven by function. For example, the breast care product reassembled a massage wheel since this is an already established massage method for breasts.

 
Slides_for_website21.png

CAD exploration | I worked in Rhino where I explored more on a detailed level. I made many versions, exploring the overall shape, trying to make the products fit together with a clear form-DNA as well as making it connect to the keyword from my PREGcare kit mood board. I also strived for it to fit together with the app with overall expression and color coordination.


PREGCARE APP MOOD BOARD

PREGcare app mood board

PREGCARE APP PROTOTYPING

Wireframe prototyping in Figma Design

UX exploration | Developed in Figma Design.

 
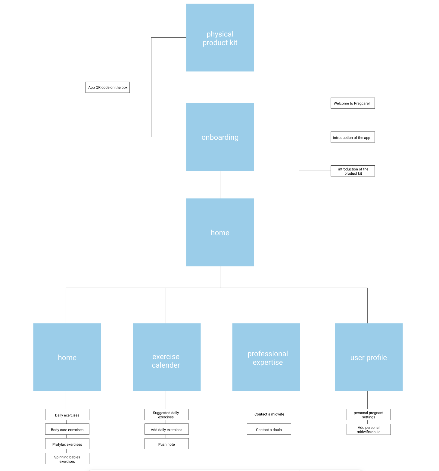
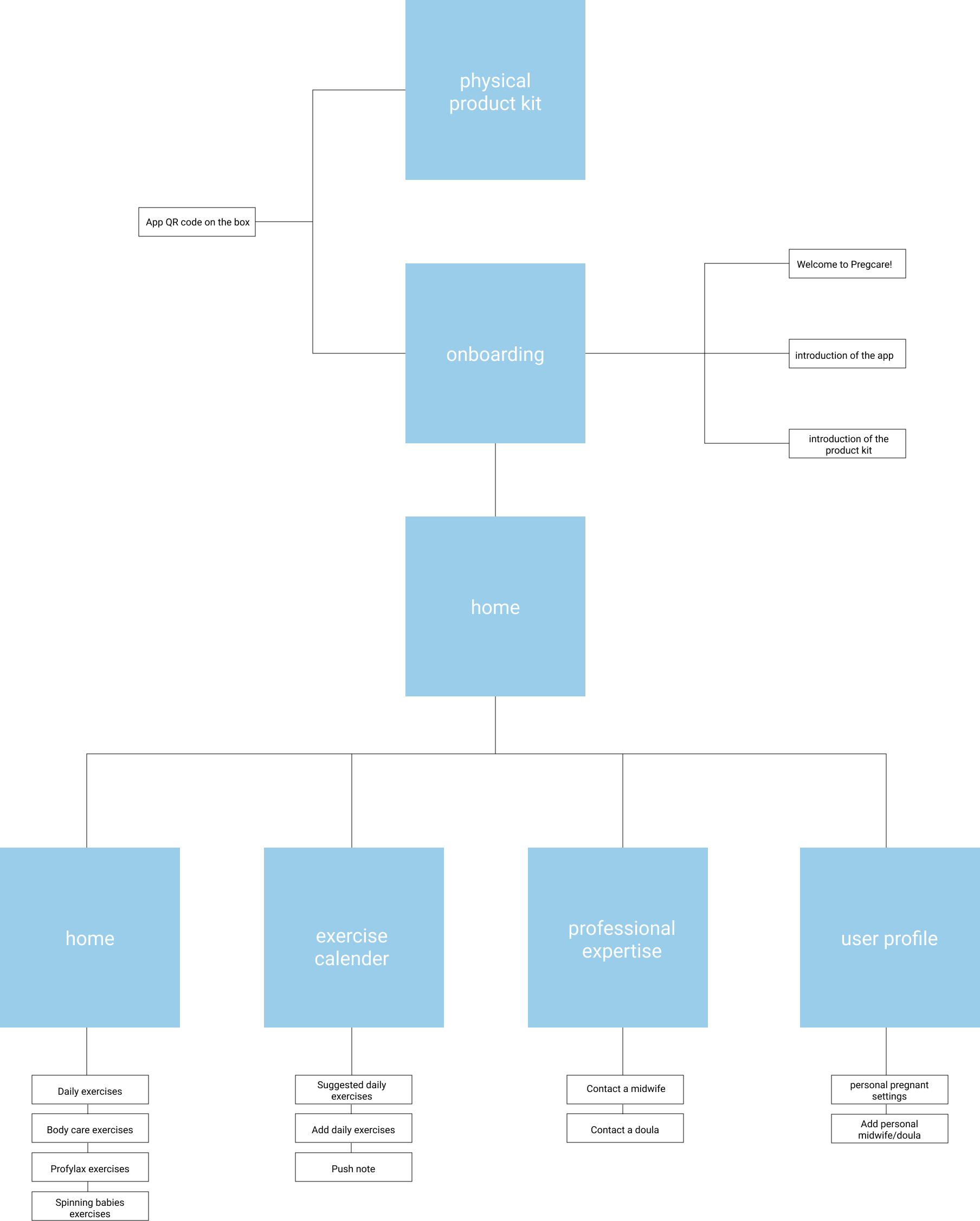
Sitemap in Figma Design

Sitemap | Developed in Figma Design.

 
UI exploration in Figma Design

UI exploration | Developed in Figma Design


User Testing

Slides_for_website.png
Slides_for_website5.png

User testing & feedback | Due to Covid-19, I had to do all of my feedback and user testings remotely. I had seven sessions in total, where I talked to three mothers and two industrial designers/UX designers. The plan from the beginning was to also involve some midwives and doulas, but due to covid19 and the heavy workload of the healthcare sector that was unfortunately not possible.


Concept idea

Concept idea
 

PREGcare kit

All_products_in_box_closed.21_edited.png
all_products_on_floor_new._edited.png

PREGcare | My final result is a couple, body care training package which consists of the PREGcare physical kit and app. It provides pregnant couples with the tools, information, and methods needed to avoid perineal tears and levator injuries during childbirth. Specifically, the PREGcare kit consists of in-depth information and body care related exercises. These exercises are divided into three categories. Firstly, there are body care exercises that focus on connecting the brain and body through the pregnant mother’s nervous system to avoid perineal tears during childbirth. Secondly, there are profylax exercises which focus on calm breathing and usage of a low pitch humming voice to help the pregnant mother to stay calm and in control to avoid a prolonged birth which may lead to tears. Lastly, there are spinning babies exercises that focus on fetal baby positioning to provide for an easier, less painful birth as well as avoiding levator injuries or the need for a C-section. The spinning babies exercises are only found in the app since no products are needed to do these exercises. Instead, these exercises have a strong emphasis on couple cooperation since they can not be performed on your own. The PREGcare kit may be used throughout all of the three stages of childbirth, involving pregnancy, labor, and recovery. However, its main purpose lies within the proactive stage of pregnancy and labor.


kit components

Closeup_bellycare_mainbody.28_edited.png

BELLYcare | Massage therapy performed during pregnancy can reduce anxiety, decrease symptoms of depression, relieve muscle aches, and joint pains. it may also help with swollen legs, pain in back, legs, or neck as well as promoting circulation in the lymphatic system and the bloodstream. It may also provide for a better outcome of childbirth with fewer tears as well as improving the health of your baby. There are many reasons to care for and massage the belly during pregnancy. It is a good way to help you and your partner to bond and prepare for birth as well as giving the baby love and attention and get to know him/her better. This can be a great way to feel the baby while it is moving around, especially after week 24. Belly massage and care is therefore really good, it is however extremely important to avoid rough care or movements since that can hurt the baby instead of helping it. It is important to be very gentle with the movements and to keep a light pressure and rather to rub softly than using massage and remember to always listen to the body and how it responses to the belly care. Big and careful circular movements are preferable to do for both you and your baby. If the pregnant woman would want a more professional and ingoing pregnant massage than the one that PREGcare offers the mother and partner at home there is always a possibility to contact a massage therapist who is certified within prenatal massage. Most of the massage clinics have some training in prenatal massage, but the ones who are specialized in the area is the safest way to go.

To be able to do all of the body care exercises there is a modular handle that may be attached to any of the body care parts. This handle has a built-in motor for vibrations to give a better and more efficient treatment to the body. The vibrations may be easily adjusted to the liking of the person who is using it.

 
Closeup_breastcare.30_edited.png

BREASTcare | Taking care of the breasts is something that can be done at any time, but it is especially beneficial during pregnancy and recovery after birth. The breasts are however a body part that is often forgotten during pregnancy. Many women tend to focus mainly on their belly and feet during this time, but one thing need not exclude the other and the breasts should not be forgotten. During the pregnancy, a rush of hormones circulates throughout the body, causing both emotional and physical changes. This will lead to swelling in the breasts as well as discomfort, tingling sensations, soreness, and sensitivity. Breast care massage is a way of reducing these symptoms as well as help the contractions to start by releasing a lot of oxytocin and endorphins. This will make pregnancy more comfortable and enjoyable. The benefit of breast care during the aftercare phase is mainly to help with sore breasts as well as improved milk production and easier breastfeeding. Massaging the breasts during the recovery phase may relieve clogged milk ducts, improve the milk flow, and reduce breast engorgement. Besides this, massaging the breasts during and after the pregnancy may help to strengthen the breast muscles as well as decreasing visual stretch marks. Any breast stimulation is good, but it is especially beneficial to try to mimic a baby’s latch, focus on the areola part of the breast as well as focusing on one breast at a time.

 
Closeup_vulvacare.29_edited.png

VULVAcare | Vulva care and massage are always good to do to care for yourself. During pregnancy, this becomes especially important. The reason for this is that it will allow for a stronger connection of the nervous system between the brain and vulva to make them collaborate and “talk to each other”. By massaging, touching, and acknowledging the vulva, this specific body part is receiving positive attention which will strengthen the connection of the nervous system between brain and vulva. Since the vulva is essential during childbirth it is very important to make this connection as strong as possible, to have a better outcome of childbirth with less risk of perineal tears. Perineal massage, yoni massage, pelvic massage is some type of massages that can be beneficial for the pregnant woman. These exercises may be done on your own or together with a partner to strengthen the bond and to better connect during the pregnancy to better prepare together. Vulva care can help to release the good hormones of the body, like endorphins and oxytocin. This helps to relax your body as well as making it less tense, which is beneficial for a better outcome of childbirth. Birth and sexuality has very a strong connection. Oxytocin and endorphins are produced both during sex, intimacy, and childbirth. The mouth and voice have a strong connection to the vulva and this is why a woman having sex or giving birth has little to no control over the sounds that she is making. This is something highly natural and a sign that the body is working correctly.

 
profylax_ball.png

PROFYLAXexercises | Calm and normal breathing during labor is very important to make the body relax as well as helping with the pain while giving birth. Breathing in the wrong way is a common problem and often leads to a bad birthing experience with hyperventilation, draining the body of its energy. When this happens many women do not have enough strength to give birth on their own and end up with a birth assisted with a suction clock, which increases the risk of perineal tears. Breathing exercises can be done as a practice during the pregnancy alone or together with a partner or as guidance during labor itself as a reminder to stay calm and handle the pain at the moment. 

The profylax ball gives instant feedback with pulsating light for guidance. It is waterproof and easy to clean and may be used in the shower or during a water birth. Once the pain becomes too much to handle by breathing alone, the voice can be added on top to help. The mouth/voice and vulva have a strong connection and because of this, the voice has a big impact during moments when both vulva and mouth/voice are involved, like sexual intercourse or childbirth. This connection can easily be felt by any woman. If using a high pitch voice both vulva and body will tense up whilst using a low pitch voice it will relax. A relaxed body and vulva are essential to have a good birthing experience, with less pain and less risk of tears. Many women feel uncomfortable making these sounds during birth and it is therefore important to practice beforehand, preferably together with a partner for support, to be ready when the big day arrives. The profylax ball provides the user with haptic vibrations when correctly using the voice. The vibrations also work as pain relief as a reward.

 
App QR code in kit

App QR code in kit

Inductive charging in kit

Inductive charging in kit

PREGcare products components and production method

PREGcare products components and production method

PREGcare storage box components and production method

PREGcare storage box components and production method


pregcare app

close_up_app_new.42_edited.png
PREGcare app overview in Figma Design

PREGcare app overview in Figma Design

Onboarding

Onboarding

App content

App content

Exercises & information

Exercises & information

PREGcare app | The app will help the pregnant couple through exercises that focus on body care, profylax, and spinning babies as well as in-depth information. For first time use of the app, the pregnant couple will get an onboarding with a short introduction for the different sections of the app as well as an explanation of the PREGcare kit and the different exercises. The app is divided into four sections. At the landing page/the home page the user will find all of the exercises. These are divided into body care, profylax, spinning babies, and suggested daily exercises. The daily exercises can also be found under the PREGcalender page, where the user can get a more detailed view of what is coming up next. The app also has an EXPERTadvice page. On this page, the pregnant couple can get in contact with a professional midwife or doula. The PREGcare network has their midwife and doula connected to it, but a personal midwife or doula may also be added if wanted or needed. To do this as well as other personal settings, the user has to head over to the PROFILEsetting page. Besides adding a personal midwife or doula, the user can set their pregnancy status as well as the position of their baby on this page. The suggested exercises found on the home page and PREGcalender page will be adjusted accordingly to the information that the pregnant couple is putting into this section. Exercises and information As for the exercise pages, the user will find a short video explaining how to do all the different exercises as well as in-depth information on the specific area of exercise.